2025“江南十校”高三第一次联考语文试题及参考答案(word版)-凯发k8登录入口
江南十校2025届高三联考于2024年10月8-9日进行,通过联合命题、统一考试和阅卷,提高考试的科学性和公正性,为学生提供模拟检验机会,帮助考生更好的备考高考。
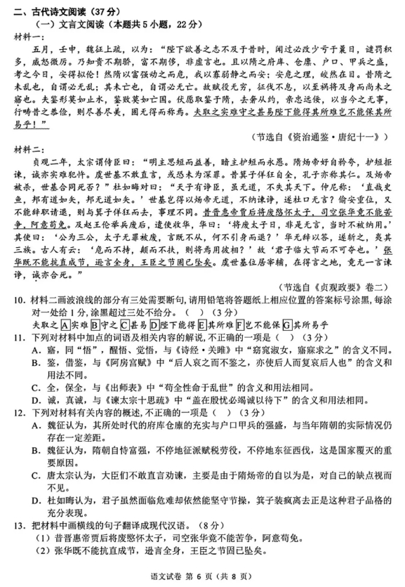
2025“江南十校”高三第一次联考语文试题








2025“江南十校”高三第一次联考语文试题参考答案




安徽省江南十校2025届高三10月联考考试时间
2025届江南十校高三的第一次联考(一模)是高三学生备考高考的重要模拟考试之一,本次联考将于2024年10月8日至9日举行。考试范围全面覆盖高考的全部内容,难度系数设定为0.6-0.65,采用高考相同的考试模式进行命题和考试,难度略低于高考,但是仍具有一定的挑战性。
安徽省江南十校2025届高三10月联考有哪些学校参加?
安徽省江南十校2025届高三10月联考于近日开考,“江南十校”是安徽省江南地区十所省级示范高中组成的教育联合体,成立于1988年。这些学校包括池州一中、铜陵一中、马鞍山二中、宣城中学、芜湖一中、安师大附中、芜湖十二中、屯溪一中、歙县中学和休宁中学。随着时间的发展,“江南十校”后来又新增的学校有安工大附中、马鞍山红星中学、含山中学、宁国中学、广德中学、南陵中学、无为中学、无为一中、铜陵三中、滁州中学、太湖中学、怀宁中学,但人们习惯上仍称“江南十校”。
高三语文复习方法有哪些?
1、学习实际上就是提高语文素质和语文能力的一个过程。那就是他们阅读量大、阅读范围广,而且一边读一边写,经常写读后感。
2、读,是提高阅读理解能力的一个有效途径。可以提高自己的阅读理解能力。也是一个积累语文基础知识和作文素材的手段。写出来的文章也不会空洞干巴,而是洋洋洒洒,言之有物了。
3、写,在作文方面。虽然说,文无定法,但是作文还是讲究一点“法”的。应试作文与平时写的文章是有区别的。平时写的文章,我们是去“品味”,而应试作文往往是浏览的。浏览与品味就有了质的区别。所以写应试作文非注意一点应试技巧不可。比如文章开头,单刀直入,开宗明义,一开篇先让读者明白你在写什么,这点很重要。否则,看了半天了,读者还云里雾里,不知道你要说什么。这怎么可以呢?文章主体部分一定要围绕中心去写,一定要言之有物,这些最起码的要求必须做到。到了结尾部分,对所要表达的主旨最后再强调一次,加深一下读者的印象。
4、这样,一篇文章也就大功告成了。最后,再提一个建议:充分地利用课文。提高阅读理解能力的有效方法是“读”,只要广泛地阅读就可以了。但是,读课文有读课文的好处。第一,课文是你的无声的老师。我们在读文章的过程中,对“写了什么”“怎么写的”,思考的正确与否呢?如果无人请教,我们将无法确定。可是如果我们去读课文,就不会存在这些问题。每篇课文都有阅读指导,课文之后还附有一些注释,它们可以给我们解疑答惑,帮助我们积累知识。